收藏我们
设为首页
首页
关于协会
领导寄语
协会简介
组织机构
协会章程
协会制度
会刊简报
大事记
leyu.乐鱼(集团)电子科技股份有限公司网站
副会长单位
理事单位
专业委员会
会员单位
leyu.乐鱼(集团)电子科技股份有限公司网站
协会要闻
行业信息
会员动态
品牌展示
党的建设
通知公告
当年通知
历年通知
leyu.乐鱼(集团)电子科技股份有限公司网站
水利大讲堂
高级研修班
技能认定
工法QC申报
科技奖申报
法规标准
法律法规
行业规定
标准规范
社团标准
通知公告
通知公告
当年通知
历年通知
历年通知
您所在位置:
首页
通知公告
历年通知
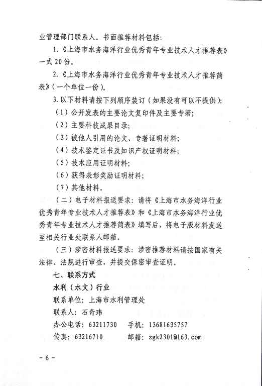
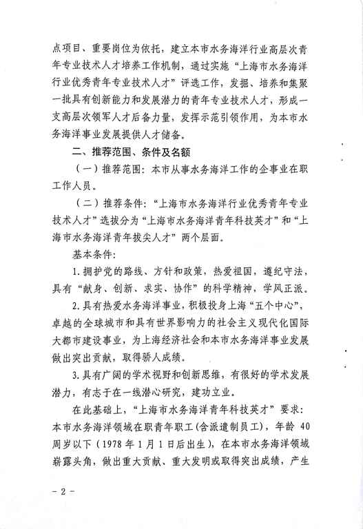
转发市水务局、市海洋局关于开展第一届上海市水务海洋行业优秀青年专业技术人才选拔工作的通知
发布日期:2018-07-10 浏览次数:4032
附件一:
上海市水务海洋行业优秀青年专业技术人才推荐书.doc
附件二:
上海市水务海洋行业优秀青年专业技术人才推荐简表.doc
上一篇:
转发市水务局、市海洋局关于印发《上海市水务海洋行业优秀青年专业技术人才选拔培养和管理办法》的通知
下一篇:
转发市水务局、市海洋局关于开展2018年度水务海洋高层次创新人才选拔工作的通知
威客电竞
|
火博登陆官网
|
亚美手机官方网站
|
多宝官网
|
亚美在线登录入口
|
星空体育网页版入口中国有限公司
|
乐鱼电竞
|
宝威官网平台
|
星空网页版登录入口
|